VDOM(虚拟dom)
react和vue都是基于vdom的前端框架。
web界面由DOM树来构建,当其中一部分发生变化时,其实就是对应的某个节点发生了变化。
若一次操作中有十次更新DOM的动作,虚拟DOM不会立即操作DOM,而是将这十次更新的diff内容保存到本地的一个js对象中,最终将这个js对象一次性attach到DOM树上,再进行后续的操作。
用js对象模拟DOM节点的好处是:
- 页面的更新可以先全部反映在js对象(虚拟DOM)上,精准的对比关心的属性,避免大量无谓的计算。等更新完成后,再将最终的js对象映射成真是的DOM,交由浏览器去绘制。
- 为应用带来的跨平台的能力,不再仅仅局限于浏览器端。比如:React-Native、canvas等。
//虚拟dom对象
{
type: 'div',
props: {
id: 'aaa',
className: ['bbb', 'ccc'],
onClick: function() {}
},
children: []
}react中,jsx由babel转义再经过render后生成我们想要的VDOM(虚拟DOM)。
Fiber架构
react15的时候,和 vue 的渲染流程还是很像的,都是递归渲染 vdom,增删改 dom 就行。
但是因为状态管理的差异导致了架构的差异。react的setState会渲染整个vdom,而一个应用的所有 vdom 可能是很庞大的,计算量就可能很大。
浏览器里 js 计算时间太长是会阻塞渲染的,会占用每一帧的动画、重绘重排的时间,这样动画就会卡顿。
那能不能把计算量拆分一下,每一帧计算一部分,不要阻塞动画的渲染呢?
顺着这个思路,react 就改造为了 fiber 架构,目标是打断计算,分多次进行。
渲染的时候不要直接更新到 dom 了,只找到变化的部分,打个增删改的标记,创建好 dom,等全部计算完了一次性更新到 dom 就好了。
初始化渲染
根据 React Element 生成对应的 Fiber 树
1.根据 React Element 生成对应的 Fiber 树
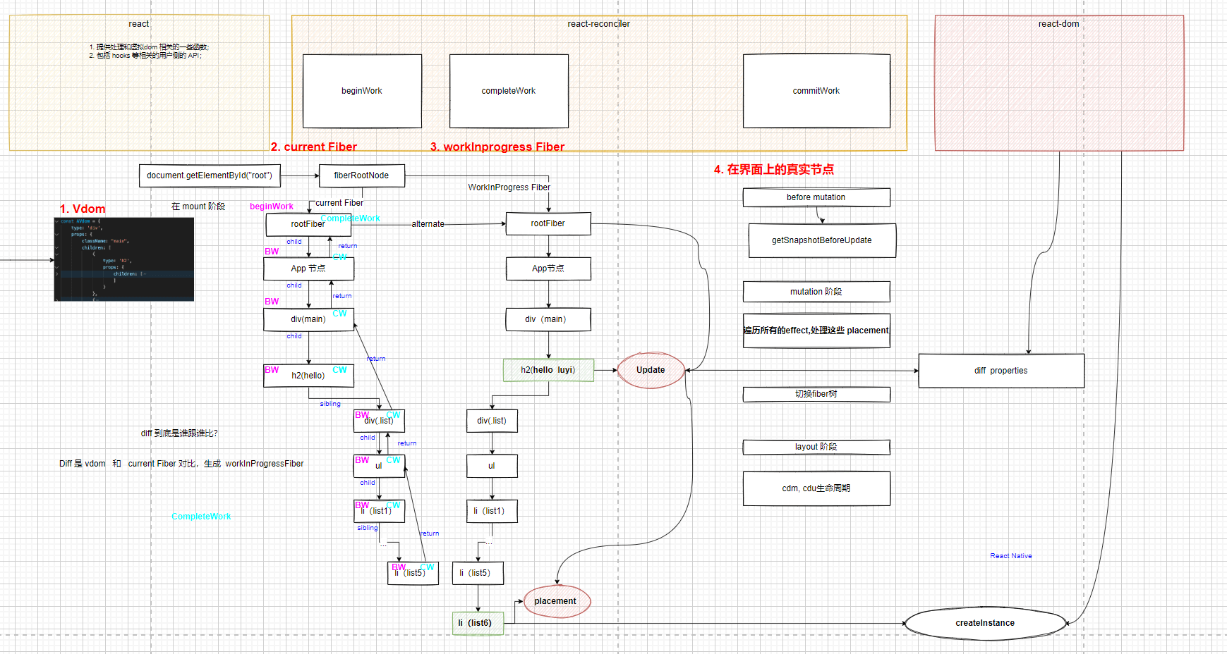
首次执行ReactDOM.render 会创建fiberRoot 和 rootFiber。
- fiberRoot:整个应用的根节点(只能有一个)
- rootFiber:组件树的根节点(可以有多个)
2.根据组件返回的JSX在内存中依次创建Fiber节点,并连接在一起构建形成Fiber树,被称为workInProgress Fiber树。最后以 workInProgress 作为最新的渲染树,fiberRoot 的 current 指针指向 workInProgress 使其变为 current Fiber 树。到此完成初始化流程。
- workInProgress:正在内存中构建的 Fiber 树称为 workInProgress Fiber树。在一次更新中,所有的更新都是发生在 workInProgress 树上。在一次更新之后,workInProgress 树上的状态是最新的状态,那么它将变成 current 树用于渲染视图。
- current:正在视图层渲染的树叫做 current 树。
更新时
render阶段,创建 dom,打上增删改的 tag,等全部计算完之后,commit 阶段一次性更新到 dom。

render阶段
beginWork和completeWork阶段会循环最新的jsx生成的虚拟dom,通过对比虚拟dom和current Fiber树生成workinProgress Fiber树。
beginWork
创建本次循环主体的子Fiber节点
- mount(首屏渲染)时创建子Fiber节点,并返回改新建节点;
- update时若不满足复用条件,则与mount时一样创建新的子fiber节点,并diff出相应的effTag挂在FIber节点上,并返回该新建节点;
- updata时若满足复用条件,且判断仍需处理其子节点的后代,则返回复用后的子Fiber节点
- updata时若满足复用条件,且判断不需继续处理其子节点的后代,则直接返回null值;
completeWork
构建或更新DOM节点
- 构建过程中,会自下而上将子节点插入到当前节点
- 更新过程中,会计算DOM 节点的属性,一旦属性需要更新,会为DOM节点对应的workINProgress节点标记Update的effectTag
自下而上收集effectList,最终收集到root上
Diff到底是谁跟谁比?
Diff 是 vdom 和 current Fiber 对比,生成 workInProgressFiber
effectTag与effectList
render阶段不会真正操作dom,只会创建dom然后打个effectTag的增删改标记。commit阶段就根据标记来更新dom就可以了。
但是commit阶段要在遍历一次fiber来查找有effectTag的节点,更新dom吗?
当然没问题,但是显然很低效。完全可以把有 effectTag 的节点收集到一个链表里,然后 commit 阶段直接遍历这个链表就行了。这个链表叫做 effectList。
react 会在 commit 阶段遍历 effectList,根据 effectTag 来增删改 dom。
这个队列叫做 effectList。
commit阶段
render阶段找到变化的部分,创建dom,打上增删改的tag,等全部计算完之后,commit阶段一次性更新到dom。
before mutation阶段(执行DOM操作前)
遍历effectList,依次执行:
1.处理DOM节点渲染/删除后的autoFocus、blur逻辑
2.调用getSnapshotBeforeUpdate生命周期钩子
3.调度useEffect mutation阶段(执行DOM操作)
遍历 effectList 来更新 dom
layout阶段(执行DOM操作后)
因为这个阶段已经可以拿到布局信息了,会同步调用 useLayoutEffect 的回调函数。而且这个阶段可以拿到新的 dom 节点,还会更新下 ref。
到此这篇关于React深入了解原理的文章就介绍到这了,更多相关React原理内容请搜索Devmax以前的文章或继续浏览下面的相关文章希望大家以后多多支持Devmax!