系统介绍

从图中可以看到,我们这个系统是一个基于事件的异步任务系统。就是说当一个事件产生时,生产者将事件抛给调度器,调度器负责查询事件下有哪些任务,然后将这些任务丢到相应的队列中,最后由消费者消费任务队列中的任务。
在整个系统中主要分为三大部分
1.事件生产者,即产生消息事件的一方。
2.任务调度器(Scheduler),负责注册事件并调度任务。
3.消费者(Worker),负责消费任务队列中的任务。
事件生产者
事件生产者很简单,在业务系统中直接调用即可,代码如下。
<?php
require_once DIR.'/../autoload.php';
use Asynclib\Ebats\Event;
try{
$event = new Event('order_paied'); //定义事件
$event->setOptions(['order_id' => 'FB138020392193312']); //事件产生的参数
$event->publish();
}catch (Exception $exc){
echo $exc->getMessage();
}
任务调度器
调度器主要做两件事,一是注册事件,另一个是调度任务。
注册事件代码如下:
//注册事件
EventManager::register('order_create', 'closeOrder', 'demo', 10);//关闭未付款订单(延迟任务)
EventManager::register('order_paied', 'virtualShipping', 'demo'); //虚拟商品自动发货
这样就注册了两个事件,事件下各有一个任务。
具体调度部分代码很简单,就不多赘述,有兴趣的可以去看代码。
消费者
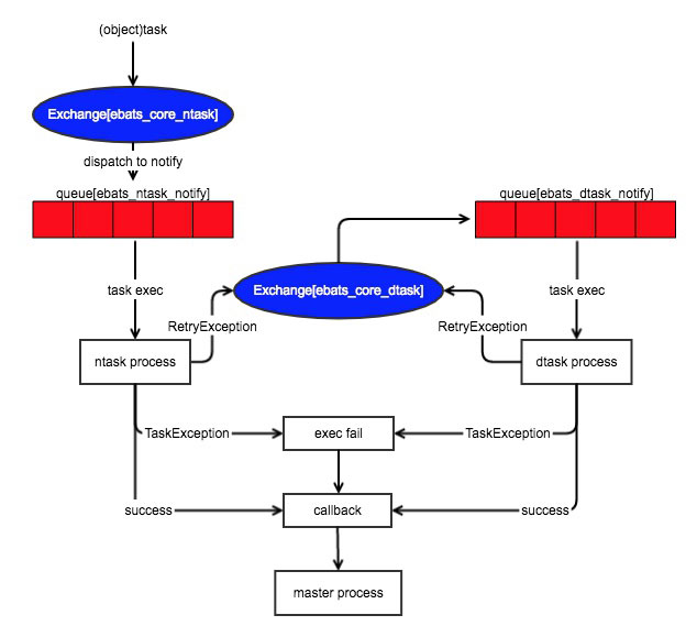
重头戏来了,一个异步任务系统最重要的就是消费端了,现在让我们来看下Worker的流程图。

可以看到,在这里我们采用了两个交换器和两个队列,一个负责处理正常的任务即ntask,另一个负责处理需要延迟执行的任务即dtask。简单描述下一个任务的生命周期。
正常任务
1、task产生,进入正常任务的交换器Exchange[ebats_core_ntask]
2、交换器根据topic将任务分发到对应的队列中
3、子进程ntask阻塞等待成功获取到task,并执行该任务
4、执行失败,需要重试时抛出RetryException,不需要重试时抛出TaskException
5、子进程ntask捕获到重试异常将任务抛给延迟任务的交换器Exchange[ebats_core_dtask]
6、将任务执行信息回调给上层开发者以便保存查看
延迟任务
1、子进程dtask阻塞等待成功获取到task,并执行该任务
2、执行失败,需要重试时抛出RetryException,不需要重试时抛出TaskException
3、子进程dtask捕获到重试异常将任务抛给延迟任务的交换器Exchange[ebats_core_dtask]
4、将任务执行信息回调给上层开发者以便保存查看
消费者代码如下:
require_once DIR.'/../autoload.php';
require_once DIR.'/task/TaskDemoModel.php';
use Asynclib\Ebats\Worker;
//执行结果回调函数
$callback = function ($topic, $taskid, $taskname, $params, $timeuse, $message){
};
$worker = new Worker($callback); //支持多进程消费默认为1
$worker->setQueue('demo'); //队列名和事件的topic一一对应
$worker->run();
自定义调度器
一般来说这是一个基于事件的任务系统,那么能不能直接产生任务呢。答案是肯定的。
只需要创建一个自定义调度器,由您自行实现调度逻辑,最终生成一个任务即可。代码如下:
<?php
require_once DIR.'/../autoload.php';
use Asynclib\Ebats\Task;
use Asynclib\Core\Consumer;
use Asynclib\Amq\ExchangeTypes;
use Asynclib\Exception\ExceptionInterface;
/**
* 本示例演示了如何创建一个自定义调度器,开发者可以根据自身需求开发自己的任务调度器
*/
try{
$worker = new Consumer();
$worker->setExchange('order_fanout', ExchangeTypes::TOPIC);
$worker->setQueue('shzf_order_paied', ['*.*.WAIT_SELLER_SEND_GOODS']);
$worker->run(function($key, $msg){
$order_data = json_encode($msg);
echo " [$key] $order_data \n";
Task::create('demo', 'orderAsync', $msg);//创建任务,之后消息将作为参数由任务接管处理
});
}catch (ExceptionInterface $exc){
echo $exc->getMessage();
}
这样,当接收到消息时就会产生一个orderAsync的任务,您只需要启动一个用来消费这个Topic的Worker即可。
也许你会觉得这里直接写业务逻辑的代码就可以了,实际上也确实可以。当你可以忍受一个进程慢慢消费的时候是可以这样做的。但大多数情况下我们还是希望它能够尽快的消费掉,所以建议这里只负责创建任务,具体任务的业务逻辑由worker去执行。
以上就是如何用RabbitMQ和Swoole实现一个异步任务系统的详细内容,更多关于用RabbitMQ和Swoole实现一个异步任务系统的资料请关注Devmax其它相关文章!