
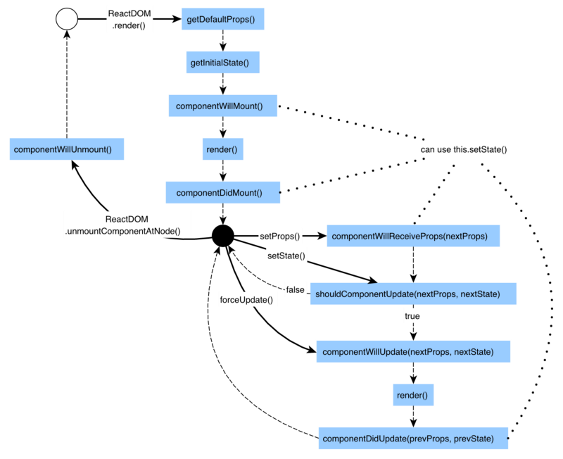
调用流程可以参看上图。
React组件提供了生命周期的钩子函数去响应组件不同时刻的状态,组件的生命周期如下:
- 实例化
- 存在期
- 销毁期
实例化
首次调用组件时,有以下方法会被调用(注意顺序,从上到下先后执行):
getDefaultProps
这个方法是用来设置组件默认的props,组件生命周期只会调用一次。但是只适合react.createClass直接创建的组件,使用ES6/ES7创建的这个方法不可使用,ES6/ES7可以使用下面方式:
//es7
class Component {
static defaultProps = {}
}
//或者也可以在外面定义es6
//Compnent.defaultProps
getInitialState
设置state初始值,在这个方法中你已经可以访问到this.props。getDefaultProps只适合React.createClass使用。使用ES6初始化state方法如下:
class Component extends React.Component{
constructor(){
this.state = {
render: true,
}
}
componentWillMount
改方法会在组件首次渲染之前调用,这个是在render方法调用前可修改state的最后一次机会。这个方法很少用到。
render
这个方法以后大家都应该会很熟悉,JSX通过这里,解析成对应的虚拟DOM,渲染成最终效果。格式大致如下:
class Component extends React.Component{
render(){
return (
<div></div>
)
}
componentDidMount
这个方法在首次真实的DOM渲染后调用(仅此一次)当我们需要访问真实的DOM时,这个方法就经常用到。如何访问真实的DOM这里就不想说了。当我们需要请求外部接口数据,一般都在这里处理。
存在期
实例化后,当props或者state发生变化时,下面方法依次被调用:
componentWillReceiveProps
每当我们通过父组件更新子组件props时(这个也是唯一途径),这个方法就会被调用。
componentWillReceiveProps(nextProps){}
shouldComponentUpdate
字面意思,是否应该更新组件,默认返回true。当返回false时,后期函数就不会调用,组件不会在次渲染。
shouldComponentUpdate(nextProps,nextState){}
componentWillUpdate
字面意思组件将会更新,props和state改变后必调用。
render
跟实例化时的render一样,不多说
componentDidUpdate
这个方法在更新真实的DOM成功后调用,当我们需要访问真实的DOM时,这个方法就也经常用到。
销毁期
销毁阶段,只有一个函数被调用:
componentWillUnmount
每当组件使用完成,这个组件就必须从DOM中销毁,此时该方法就会被调用。当我们在组件中使用了setInterval,那我们就需要在这个方法中调用clearTimeout。
以上就是本文的全部内容,希望对大家的学习有所帮助,也希望大家多多支持Devmax。