工作中遇到项目使用Disruptor做消息队列,对你没看错,不是Kafka,也不是rabbitmq。Disruptor有个最大的优点就是快,还有一点它是开源的哦,下面做个简单的记录.

Disruptor介绍
- Disruptor 是英国外汇交易公司LMAX开发的一个高性能队列,研发的初衷是解决内存队列的延迟问题(在性能测试中发现竟然与I/O操作处于同样的数量级)。基于 Disruptor 开发的系统单线程能支撑每秒 600 万订单,2010 年在 QCon 演讲后,获得了业界关注。
- Disruptor是一个开源的Java框架,它被设计用于在生产者—消费者(producer-consumer problem,简称PCP)问题上获得尽量高的吞吐量(TPS)和尽量低的延迟。
- 从功能上来看,Disruptor 是实现了“队列”的功能,而且是一个有界队列。那么它的应用场景自然就是“生产者-消费者”模型的应用场合了。
- Disruptor是LMAX在线交易平台的关键组成部分,LMAX平台使用该框架对订单处理速度能达到600万TPS,除金融领域之外,其他一般的应用中都可以用到Disruptor,它可以带来显著的性能提升。
- 其实Disruptor与其说是一个框架,不如说是一种设计思路,这个设计思路对于存在“并发、缓冲区、生产者—消费者模型、事务处理”这些元素的程序来说,Disruptor提出了一种大幅提升性能(TPS)的方案。
- Disruptor的github主页:https://github.com/LMAX-Exchange/disruptor
Disruptor 的核心概念
先从了解 Disruptor 的核心概念开始,来了解它是如何运作的。下面介绍的概念模型,既是领域对象,也是映射到代码实现上的核心对象。
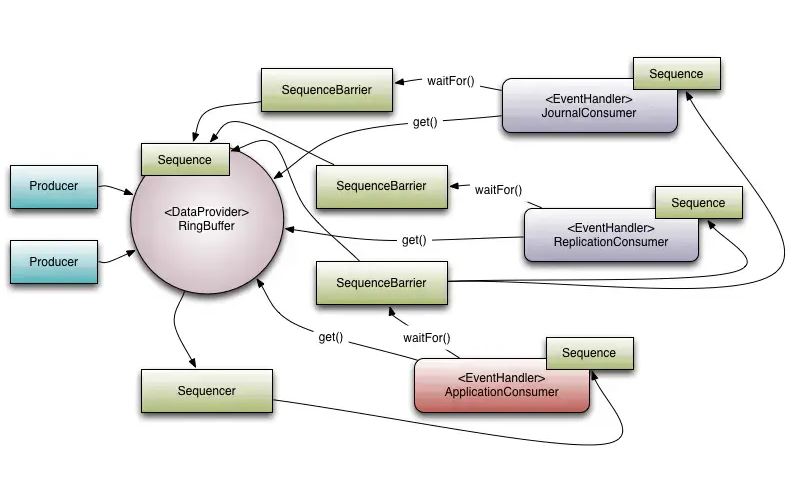
Ring Buffer
如其名,环形的缓冲区。曾经 RingBuffer 是 Disruptor 中的最主要的对象,但从3.0版本开始,其职责被简化为仅仅负责对通过 Disruptor 进行交换的数据(事件)进行存储和更新。在一些更高级的应用场景中,Ring Buffer 可以由用户的自定义实现来完全替代。
Sequence Disruptor
通过顺序递增的序号来编号管理通过其进行交换的数据(事件),对数据(事件)的处理过程总是沿着序号逐个递增处理。一个 Sequence 用于跟踪标识某个特定的事件处理者( RingBuffer/Consumer )的处理进度。虽然一个 AtomicLong 也可以用于标识进度,但定义 Sequence 来负责该问题还有另一个目的,那就是防止不同的 Sequence 之间的CPU缓存伪共享(Flase Sharing)问题。(注:这是 Disruptor 实现高性能的关键点之一,网上关于伪共享问题的介绍已经汗牛充栋,在此不再赘述)。
Sequencer
Sequencer 是 Disruptor 的真正核心。此接口有两个实现类 SingleProducerSequencer、MultiProducerSequencer ,它们定义在生产者和消费者之间快速、正确地传递数据的并发算法。
Sequence Barrier
用于保持对RingBuffer的 main published Sequence 和Consumer依赖的其它Consumer的 Sequence 的引用。Sequence Barrier 还定义了决定 Consumer 是否还有可处理的事件的逻辑。
Wait Strategy
定义 Consumer 如何进行等待下一个事件的策略。(注:Disruptor 定义了多种不同的策略,针对不同的场景,提供了不一样的性能表现)
Event
在 Disruptor 的语义中,生产者和消费者之间进行交换的数据被称为事件(Event)。它不是一个被 Disruptor 定义的特定类型,而是由 Disruptor 的使用者定义并指定。
EventProcessor
EventProcessor 持有特定消费者(Consumer)的 Sequence,并提供用于调用事件处理实现的事件循环(Event Loop)。
EventHandler
Disruptor 定义的事件处理接口,由用户实现,用于处理事件,是 Consumer 的真正实现。
Producer
即生产者,只是泛指调用 Disruptor 发布事件的用户代码,Disruptor 没有定义特定接口或类型。

案例-demo
通过下面8个步骤,你就能将Disruptor Get回家啦:
1.添加pom.xml依赖
<dependency>
<groupId>com.lmax</groupId>
<artifactId>disruptor</artifactId>
<version>3.3.4</version>
</dependency>2.消息体Model
/**
* 消息体
*/
@Data
public class MessageModel {
private String message;
}3.构造EventFactory
public class HelloEventFactory implements EventFactory<MessageModel> {
@Override
public MessageModel newInstance() {
return new MessageModel();
}
}4.构造EventHandler-消费者
@Slf4j
public class HelloEventHandler implements EventHandler<MessageModel> {
@Override
public void onEvent(MessageModel event, long sequence, boolean endOfBatch) {
try {
//这里停止1000ms是为了确定消费消息是异步的
Thread.sleep(1000);
log.info("消费者处理消息开始");
if (event != null) {
log.info("消费者消费的信息是:{}",event);
}
} catch (Exception e) {
log.info("消费者处理消息失败");
}
log.info("消费者处理消息结束");
}
}5.构造BeanManager
/**
* 获取实例化对象
*/
@Component
public class BeanManager implements ApplicationContextAware {
private static ApplicationContext applicationContext = null;
@Override
public void setApplicationContext(ApplicationContext applicationContext) throws BeansException {
this.applicationContext = applicationContext;
}
public static ApplicationContext getApplicationContext() { return applicationContext; }
public static Object getBean(String name) {
return applicationContext.getBean(name);
}
public static <T> T getBean(Class<T> clazz) {
return applicationContext.getBean(clazz);
}
}6.构造MQManager
@Configuration
public class MQManager {
@Bean("messageModel")
public RingBuffer<MessageModel> messageModelRingBuffer() {
//定义用于事件处理的线程池, Disruptor通过java.util.concurrent.ExecutorSerivce提供的线程来触发consumer的事件处理
ExecutorService executor = Executors.newFixedThreadPool(2);
//指定事件工厂
HelloEventFactory factory = new HelloEventFactory();
//指定ringbuffer字节大小,必须为2的N次方(能将求模运算转为位运算提高效率),否则将影响效率
int bufferSize = 1024 * 256;
//单线程模式,获取额外的性能
Disruptor<MessageModel> disruptor = new Disruptor<>(factory, bufferSize, executor,
ProducerType.SINGLE, new BlockingWaitStrategy());
//设置事件业务处理器---消费者
disruptor.handleEventsWith(new HelloEventHandler());
// 启动disruptor线程
disruptor.start();
//获取ringbuffer环,用于接取生产者生产的事件
RingBuffer<MessageModel> ringBuffer = disruptor.getRingBuffer();
return ringBuffer;
}7.构造Mqservice和实现类-生产者
public interface DisruptorMqService {
/**
* 消息
* @param message
*/
void sayHelloMq(String message);
}
@Slf4j
@Component
@Service
public class DisruptorMqServiceImpl implements DisruptorMqService {
@Autowired
private RingBuffer<MessageModel> messageModelRingBuffer;
@Override
public void sayHelloMq(String message) {
log.info("record the message: {}",message);
//获取下一个Event槽的下标
long sequence = messageModelRingBuffer.next();
try {
//给Event填充数据
MessageModel event = messageModelRingBuffer.get(sequence);
event.setMessage(message);
log.info("往消息队列中添加消息:{}", event);
} catch (Exception e) {
log.error("failed to add event to messageModelRingBuffer for : e = {},{}",e,e.getMessage());
} finally {
//发布Event,激活观察者去消费,将sequence传递给改消费者
//注意最后的publish方法必须放在finally中以确保必须得到调用;如果某个请求的sequence未被提交将会堵塞后续的发布操作或者其他的producer
messageModelRingBuffer.publish(sequence);
}
}
}8.构造测试类及方法
@Slf4j
@RunWith(SpringRunner.class)
@SpringBootTest(classes = DemoApplication.class)
public class DemoApplicationTests {
@Autowired
private DisruptorMqService disruptorMqService;
/**
* 项目内部使用Disruptor做消息队列
* @throws Exception
*/
@Test
public void sayHelloMqTest() throws Exception{
disruptorMqService.sayHelloMq("消息到了,Hello world!");
log.info("消息队列已发送完毕");
//这里停止2000ms是为了确定是处理消息是异步的
Thread.sleep(2000);
}
}测试运行结果:
2020-04-05 14:31:18.543 INFO 7274 --- [ main] c.e.u.d.d.s.Impl.DisruptorMqServiceImpl : record the message: 消息到了,Hello world! 2020-04-05 14:31:18.545 INFO 7274 --- [ main] c.e.u.d.d.s.Impl.DisruptorMqServiceImpl : 往消息队列中添加消息:MessageModel(message=消息到了,Hello world!) 2020-04-05 14:31:18.545 INFO 7274 --- [ main] c.e.utils.demo.DemoApplicationTests : 消息队列已发送完毕 2020-04-05 14:31:19.547 INFO 7274 --- [pool-1-thread-1] c.e.u.d.disrupMq.mq.HelloEventHandler : 消费者处理消息开始 2020-04-05 14:31:19.547 INFO 7274 --- [pool-1-thread-1] c.e.u.d.disrupMq.mq.HelloEventHandler : 消费者消费的信息是:MessageModel(message=消息到了,Hello world!) 2020-04-05 14:31:19.547 INFO 7274 --- [pool-1-thread-1] c.e.u.d.disrupMq.mq.HelloEventHandler : 消费者处理消息结束
总结
其实 生成者 -> 消费者 模式是很常见的,通过一些消息队列也可以轻松做到上述的效果。不同的地方在于,Disruptor 是在内存中以队列的方式去实现的,而且是无锁的。这也是 Disruptor 为什么高效的原因。
到此这篇关于Spring Boot 使用 Disruptor 做内部高性能消息队列的文章就介绍到这了,更多相关Spring Boot 内部高性能消息队列内容请搜索Devmax以前的文章或继续浏览下面的相关文章希望大家以后多多支持Devmax!