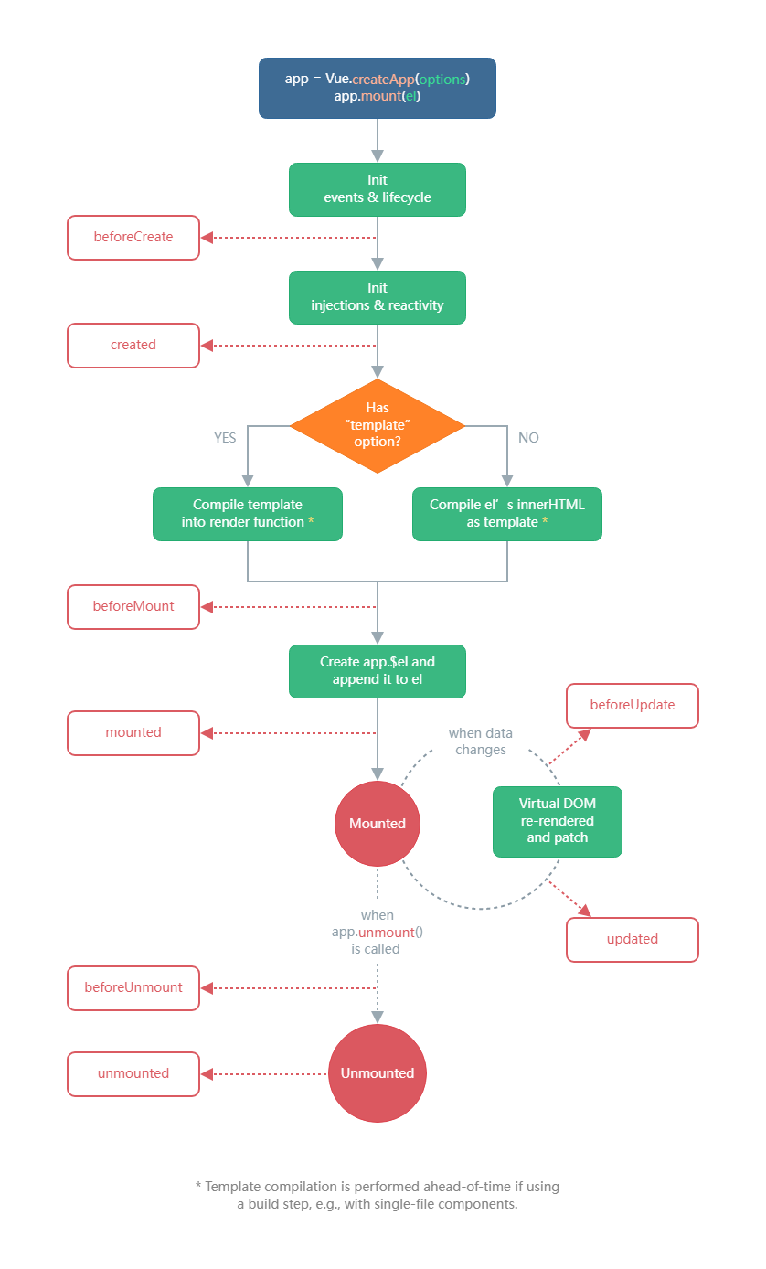
一、什么是生命周期
每一个组件都可能经历从创建,挂载,更新,卸载的过程。
在这个过程中的某一个阶段,用于可能会想要添加一些属于自己的逻辑代码(比如组件创建完后就请求一些服务器数据)
但是我们如何知道目前组件正在哪一个过程中,vue给我们提供了组件的生命周期函数。
二、生命周期函数
生命周期函数是一个钩子函数,在某一个时间会被vue内部源码进行回调。
通过对生命周期函数的回调,我们知道目前组件正在经历什么阶段。
那么我们就可以在该声明周期中编写属于自己的逻辑代码了。
三、生命周期的流程

四、简单的生命周期代码



使用keep-alive进行包裹组件时,可以打印出的结果为:

总结
本篇文章就到这里了,希望能够给你带来帮助,也希望您能够多多关注Devmax的更多内容!