Thread生命周期
生命周期概述
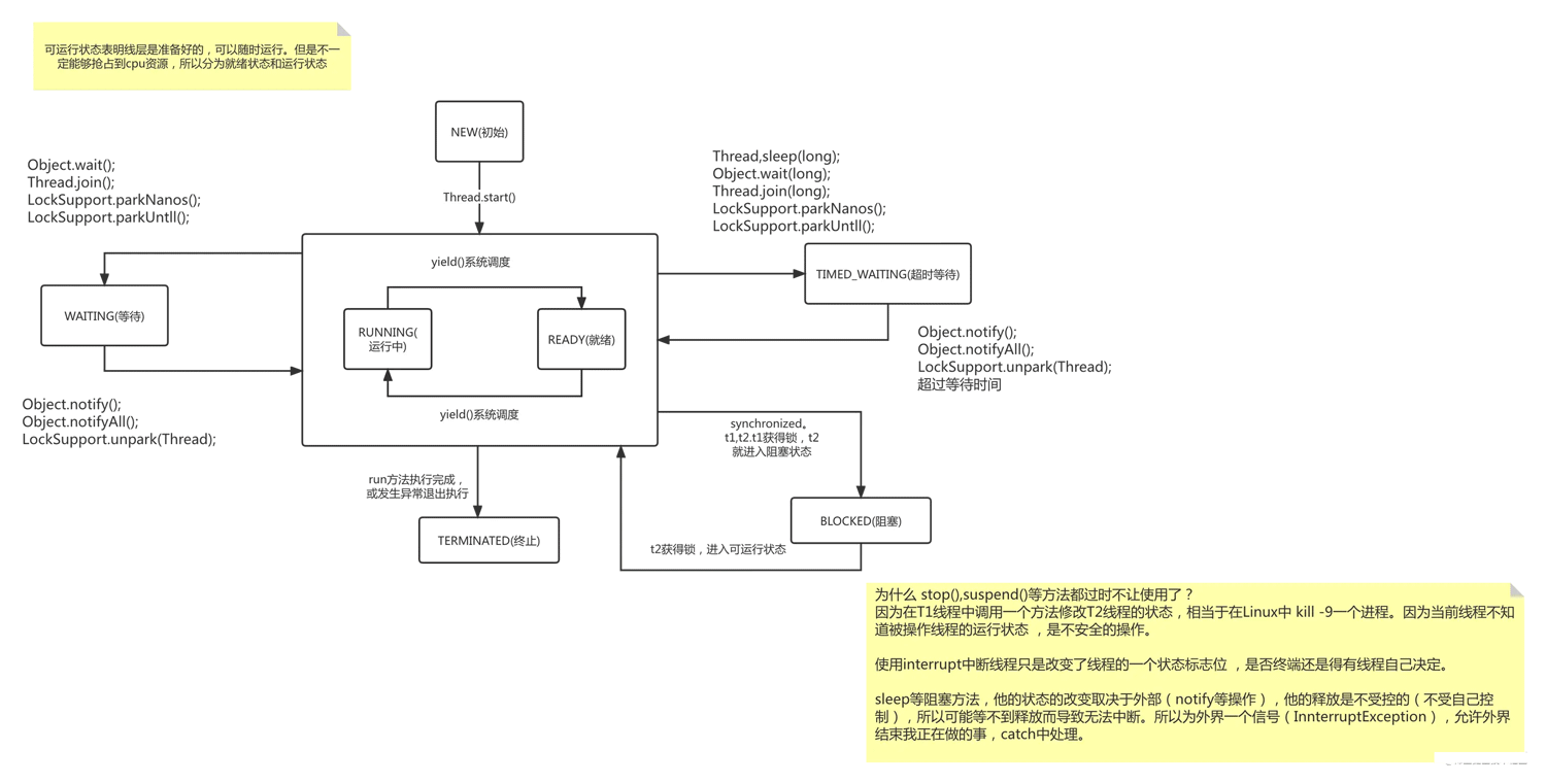
Java的线程状态描述放在Thread类里面的枚举类State中.总共包含了6中状态(从出生到死亡)。
public enum State {
/**
* 尚未启动的线程的线程状态 (没有start)
*/
NEW,
/**
* 可运行线程的线程状态,是可以运行的线程状态(并不是在运行)
* 这个状态在Java虚拟机中进行,但它可能等待来自操作系统的其他资源,比如CPU。
* 内部包含了两个状态 【RUNNING】,【READY】这两个状态是可以互相流转的
* 调用了start后线程就处于 READY 状态 ,等待操作系统分配CPU时间片,分配后进入 RUNNING 状态。
* 当调用 yield() 方法后,只是谦让的允许当前线程让出 CPU ,但是不一定让,由操作系统决定,如果让 * 了当前线程就会进入 READY 状态,等待系统分配CPU时间片再次进入 RUNNING 状态。
*/
RUNNABLE,
/**
* 阻塞状态。
* 线程阻塞,等待监视器锁的状态,获取监视器锁后会进入 RUNNABLE 状态
* 当发生线程锁竞争状态下,没有获取到锁的线程会被挂起进入阻塞状态,比如synchronized锁。
*/
BLOCKED,
/**
* 等待线程的线程状态
* 线程调用以下方法会处于等待状态:Object.wait()不超时、Thread.join()不超时等方法
* 一个处于等待状态的线程正在等待另一个线程执行特定动作,例如:
* 一个线程调用了Object.wait()方法在一个对象上正在等待另一个线程调用Object.nofify()或者
* Object.nofifyAll()方法开启那个对象
* 一个调用了Thread.join()方法的线程正在等待指定线程终止
*/
WAITING,
/**
* 具有指定等待时间的等待线程的线程状态,调用一下方法会处于这个状态: Object.wait() 超时、 * Thread.join()超时 Thread.sleep(long) 等方法
*/
TIMED_WAITING,
/**
* 已终止线程的线程状态
* 线程执行完毕或者发生异常终止执行
*/
TERMINATED;
}线程生命周期流程图

线程生命周期测试
public class ThreadStatusDemo {
public static void main(String[] args) throws InterruptedException {
// 测试 NEW RUNNABLE TERMINATED
Thread terminated_thread = new Thread(() -> {
long start = System.currentTimeMillis();
// 运行三秒 ,打印TERMINATED_THREAD线程runnable状态
while (System.currentTimeMillis()-start<3000){}
}, "TERMINATED_THREAD");
// NEW
Thread.State state = terminated_thread.getState();
System.out.println(terminated_thread.getName() " :state = " state);
terminated_thread.start();
TimeUnit.SECONDS.sleep(1);
// RUNNABLE
Thread.State state1 = terminated_thread.getState();
System.out.println(terminated_thread.getName() "state1 = " state1);
TimeUnit.SECONDS.sleep(5);
Thread.State state2 = terminated_thread.getState();
// TERMINATED
System.out.println(terminated_thread.getName() "state2 = " state2);
// RUNNABLE
new Thread(() -> {
while (true) {
}
}, "Runnle_Thread").start();
// TIMED_WAITING
new Thread(() -> {
while (true) {
try {
TimeUnit.SECONDS.sleep(1);
} catch (InterruptedException e) {
e.printStackTrace();
}
}
}, "Time_Waiting_Thread").start();
// WAITING
new Thread(() -> {
while (true) {
synchronized (ThreadStatusDemo.class) {
try {
ThreadStatusDemo.class.wait();
} catch (InterruptedException e) {
e.printStackTrace();
}
}
}
}, "Waiting_Thread").start();
// 这两个看谁先抢占到cpu获得锁,另一个就blocked
// timed_waiting
new Thread(new BlockedDemo(), "Blocke01_Thread").start();
// blocked
new Thread(new BlockedDemo(), "Blocke02_Thread").start();
}
static class BlockedDemo extends Thread {
@Override
public void run() {
synchronized (BlockedDemo.class) {
while (true) {
try {
TimeUnit.SECONDS.sleep(100);
} catch (InterruptedException e) {
e.printStackTrace();
}
}
}
}
}
}

启动线程
java中的启动
Java启动一个线程调用start方法,start方法内部调用了 start0()native方法。
public synchronized void start() {
. . .
boolean started = false;
try {
// 调用native方法
start0();
started = true;
} finally {
try {
if (!started) {
group.threadStartFailed(this);
}
} catch (Throwable ignore) {
/* do nothing. If start0 threw a Throwable then
it will be passed up the call stack */
}
}
}
这个测试是为了验证上图的正确性,只贴了部分.
Hotspot中的启动
查看指引:

在jvm.cpp找到JVM_StartThread方法。发现是先创建个 JavaThread作为本地线程然后启动这个本地线程(借助os【thread.cpp】,因为jvm是跨平台的,这里是以linux-os为示例)
JVM_ENTRY(void, JVM_StartThread(JNIEnv* env, jobject jthread))
JVMWrapper("JVM_StartThread");
JavaThread *native_thread = NULL;
bool throw_illegal_thread_state = false;
{
MutexLocker mu(Threads_lock);
if (java_lang_Thread::thread(JNIHandles::resolve_non_null(jthread)) != NULL) {
throw_illegal_thread_state = true;
} else {
jlong size =
java_lang_Thread::stackSize(JNIHandles::resolve_non_null(jthread));
size_t sz = size > 0 ? (size_t) size : 0;
// 先创建一个JavaThread
native_thread = new JavaThread(&thread_entry, sz);
if (native_thread->osthread() != NULL) {
native_thread->prepare(jthread);
}
}
}
if (throw_illegal_thread_state) {
THROW(vmSymbols::java_lang_IllegalThreadStateException());
}
assert(native_thread != NULL, "Starting null thread?");
if (native_thread->osthread() == NULL) {
delete native_thread;
if (JvmtiExport::should_post_resource_exhausted()) {
JvmtiExport::post_resource_exhausted(
JVMTI_RESOURCE_EXHAUSTED_OOM_ERROR | JVMTI_RESOURCE_EXHAUSTED_THREADS,
"unable to create new native thread");
}
THROW_MSG(vmSymbols::java_lang_OutOfMemoryError(),
"unable to create new native thread");
}
// 然后启动这个本地线程 thread.cpp
Thread::start(native_thread);
JVM_ENDJavaThread 创建线程:
JavaThread::JavaThread(ThreadFunction entry_point, size_t stack_sz) :
Thread()
#if INCLUDE_ALL_GCS
, _satb_mark_queue(&_satb_mark_queue_set),
_dirty_card_queue(&_dirty_card_queue_set)
#endif // INCLUDE_ALL_GCS
{
if (TraceThreadEvents) {
tty->print_cr("creating thread %p", this);
}
initialize();
_jni_attach_state = _not_attaching_via_jni;
set_entry_point(entry_point);
os::ThreadType thr_type = os::java_thread;
thr_type = entry_point == &compiler_thread_entry ? os::compiler_thread :
os::java_thread
// 调用os(操作系统)创建个线程
os::create_thread(this, thr_type, stack_sz);
_safepoint_visible = false;
. . .
}thread.cpp 启动线程:
// tips: 启动线程的方法
void Thread::start(Thread* thread) {
trace("start", thread);
// Start is different from resume in that its safety is guaranteed by context or
// being called from a Java method synchronized on the Thread object.
if (!DisableStartThread) {
if (thread->is_Java_thread()) {
// Initialize the thread state to RUNNABLE before starting this thread.
// Can not set it after the thread started because we do not know the
// exact thread state at that time. It could be in MONITOR_WAIT or
// in SLEEPING or some other state.
// tips:启动之后设置线程的状态为 可运行状态 RUNNABLE
java_lang_Thread::set_thread_status(((JavaThread*)thread)->threadObj(),
java_lang_Thread::RUNNABLE);
}
// 借助操作系统启动线程
os::start_thread(thread);
}
}线程中断与复位
不要使用stop方法
线程的终止不要简单的调用 stop方法,这个方法和其他的线程控制方法(suspend,resume)一样都是过期了不建议使用的,这些方法都是不安全的。 例如stop()方法在结束一个线程的时候并不保证线程资源的正常释放,因此可能导致出现一些不确定的状态。 按照人类逻辑来理解:T1线程调用方法修改T2线程的状态,但是T2现在在做什么T1是不清楚的,所以强制他关闭就是不安全的,就好比在Linux中使用 kill -9 杀掉一个进程。
使用interrupt方法
interrupt()方法只是修改了被中断线程的中断标志 ,并没有做什么过分的事儿。就像平时写代码的时候修改某对象的标志,对象自己通过标志类决定执行什么逻辑。这里也是一样,interrupt()方法修改中断标志,被中断的线程,自己决定做什么事儿(中断或者不中断都是被中断线程自己决定的,外部只是通知他,不是强迫他)。追一下源码。
1.Java调用interrupt方法

2.通过指引找到 jvm.cpp#JVM_Interrupt方法

thread.cpp interrupt 借用操作系统。直接通过系统调用 interrupt
void Thread::interrupt(Thread* thread) {
trace("interrupt", thread);
debug_only(check_for_dangling_thread_pointer(thread);)
// tips: 调用操作系统的interrupt方法
os::interrupt(thread);
}这里还是以os_linux.cpp为例最终调用osthread的set_interrupted修改状态


这里就印证了上方的 Thread.interrupt()只是修改了线程的一个标志位 ,并没有做什么过分的事儿。
线程的复位
interrupted与isInterrupted
这两个放在一起是因为他们底层都是调用的同一个native方法isInterrupted()只是给了不同的入参。 再就是,有过面试官问到他两的区别,所以干脆放在一起。首先说结论 ,isInterrupted()会返回线程的中断状态,interrupted()不仅会返回中断状态,而且如果线程处于状态状态还会将线程终端状态复位(清除中断状态)。




os_linux.cpp的is_interrupted()方法印证了上面说的isInterrupted()会返回线程的中断状态,interrupted()不仅会返回中断状态,而且如果线程处于状态状态还会将线程终端状态复位(清除中断状态)。
其他的线程复位
在Java中只要抛出了InnterruptException异常的方法都对线程进行了复位。先理顺下为什么要这么做:查看下基本上抛出InnterruptException异常的方法都是线程阻塞方法,比如sleep(),wait(),join()。这类方法执行后线程会处于TIMED_WAITING或者WAITING状态,处于这类状态的线程是不受控的(线程丧失了对自己的主导,需要其他的线程唤醒,或者阻塞时间到达才能拥有自己的主导权),这个时候线程中断,线程自己却没办法处理。甚至可能永远等不到释放而无法执行中断。所以,在线程是中断状态下,执行方法让线程阻塞,就要抛出一个异常告诉外界 ,我现在是阻塞状态,并且将中断标记复位,方便外界进行处理(例如中断线程的执行或者继续阻塞方法),相当于给了外界一个改变线程状态的入口。 以sleep()为例追踪下源码:

通过指引找到 jcm.cpp#JVM_Sleep

方法入口就直接判断线程的中断状态了 ,is_interrupted()上面介绍过了,参数为true就是清除中断标志并且返回清除之前的中断状态。这里线程是中断状态的就直接抛出 InnterruptException sleep interrupted异常了。
到此这篇关于Java线程生命周期的终止与复位的文章就介绍到这了,更多相关Java线程生命周期内容请搜索Devmax以前的文章或继续浏览下面的相关文章希望大家以后多多支持Devmax!