原型链是一种机制,指的是JavaScript每个对象包括原型对象都有一个内置的[[proto]]属性指向创建它的函数对象的原型对象,即prototype属性。 作用:原型链的存在,主要是为了实现对象的继承。
一、 记住以下5句话,轻松搞定js原型链
- Function 和 Object 都是构造函数
- 所有的构造函数都是Function new出来的(Function自己new了自己);所有的原型对象都是Object new出来的(Object new了自己的原型对象)
- 每一个构造函数都有一个prototype属性指向其原型对象;每一个实例对象都有一个_ _ proto _ _ 属性;实例对象的_ _ proto _ _ 等于其构造函数的prototype
- 每一个原型对象都有一个天生属性constructor,指向其对应的构造函数
- 底层规定Object.prototype._ _ proto _ _ 等于null
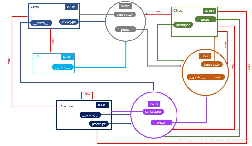
二、下边我们结合一小段代码来详细说明原型链的画图过程
function Game(brand,name,price) {
this.price= price;
this.brand = brand;
this.name = name;
}
var g1 = new Game('EA','彩虹六号','200rmb');
1.根据上边的代码我们先定义了一个构造函数叫做Game,假设Game在堆内存中的地址为0x100;并通过它new出了一个实例对象g1,g1在堆内存中的地址为0x200。构造函数Game有天生属性prototype,并指向其原型对象(在堆内存中的地址为0x300)),实例对象g1具有天生属性_ _ proto _ _ ,并指向其构造函数的原型对象;原型对象具有天生属性constructor指向其对应的构造函数。然后我们得到如下图:

2.由于所有的原型对象都是Object(0x400) new 出来的,所以0x300这个原型对象同时也是Object的一个实例对象,既然是实例对象就具有天生属性_ _ proto _ _ ,并指向其构造函数的原型对象(0x500);因为Object自身也是一个构造函数,所以其也有天生属性prototype,并指向其原型对象(0x500);又因为所有的原型对象都是Object(0x400) new 出来的,所以0x500这个原型对象也是Object new出来的,因为0x500是Object的原型对象,所以0x500的天生属性constructor指向Object;由于底层规定Object.prototype._ _ proto _ _ 等于null,然后我们得到如下图:
3.
我们再来看构造函数,由于所有的构造函数都是Function new出来的,所以Function(0x600) new出了自己、Object、Game这三个构造函数,那么这三个构造函数都是Function的实例对象,它们的_ _ proto _ _ 都指向Function的prototype(0x700),0x700的天生属性constructor又指向0x600;由于0x700是Object new 出来的,所以0x700的_ _ proto _ _ 指向Object 的原型对象0x500,最终我们得到如下终极原型链图:

到此这篇关于js原型链的文章就介绍到这了,更多相关js原型链内容请搜索Devmax以前的文章或继续浏览下面的相关文章希望大家以后多多支持Devmax!