前言
在实际开发当中,对于某些关键业务,我们通常需要记录该操作的内容,一个操作调一次记录方法,每次还得去收集参数等等,会造成大量代码重复。 我们希望代码中只有业务相关的操作,在项目中使用注解来完成此项功能。
通常就是使用Spring中的AOP特性来实现的,那么在SpringBoot项目当中应该如何来实现呢?
一、AOP是什么?
AOP(Aspect-Oriented Programming:⾯向切⾯编程),说起AOP,几乎学过Spring框架的人都知道,它是Spring的三大核心思想之一(IOC:控制反转,DI:依赖注入,AOP:面向切面编程)。能够将那些与业务⽆关,却为业务模块所共同调⽤的逻辑或责任(例如事务处理、⽇志管理、权限控制等)封装起来,便于减少系统的重复代码,降低模块间的耦合度,并有利于未来的可拓展性和可维护性。
二、AOP做了什么?
简单说来,AOP主要做三件事:
- 1、在哪里切入,也就是日志记录等非业务代码在哪些业务代码中执行。
- 2、在什么时候切入,是在业务代码执行前还是后。
- 3、切入后做什么事情,比如权限校验,日志记录等。
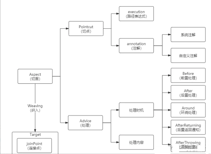
可以用一张图来理解:

图上的一个核心术语的说明:
- Pointcut:切点,决定在何处切入业务代码中(即织入切面)。切点分为execution方式和annotation方式。execution方式:可以用路径表达式指定哪些类织入切面,annotation方式:可以指定被哪些注解修饰的代码织入切面。
- Advice:处理,包括处理时机和处理内容。处理内容就是要做什么事,比如校验权限和记录日志。处理时机就是在什么时机执行处理内容,分为前置处理(即业务代码执行前)、后置处理(业务代码执行后)等。
- Aspect:切面,即Pointcut和Advice。
- Joint point:连接点,是程序执行的一个点。例如,一个方法的执行或者一个异常的处理。在 Spring AOP 中,一个连接点总是代表一个方法执行。
- Weaving:织入,就是通过动态代理,在目标对象方法中执行处理内容的过程。
三、实现步骤
(1)自定义一个注解@Log (2)创建一个切面类,切点设置为拦截标注@Log的方法,截取传参,进行日志记录 (3)将@Log标注在接口上
具体的实现步骤如下:
1. 添加AOP依赖
代码如下(示例):
<dependency>
<groupId>org.springframework.boot</groupId>
<artifactId>spring-boot-starter-aop</artifactId>
</dependency>2. 自定义一个日志注解
日志一般使用的是注解类型的切点表达式,我们先创建一个日志注解,当spring容器扫描到有此注解的方法就会进行增强。
代码如下(示例):
@Target({ ElementType.PARAMETER, ElementType.METHOD }) // 注解放置的目标位置,PARAMETER: 可用在参数上 METHOD:可用在方法级别上
@Retention(RetentionPolicy.RUNTIME) // 指明修饰的注解的生存周期 RUNTIME:运行级别保留
@Documented
public @interface Log {
/**
* 模块
*/
String title() default "";
/**
* 功能
*/
public BusinessType businessType() default BusinessType.OTHER;
/**
* 是否保存请求的参数
*/
public boolean isSaveRequestData() default true;
/**
* 是否保存响应的参数
*/
public boolean isSaveResponseData() default true;
}3. 切面声明
申明一个切面类,并交给Spring容器管理。
代码如下(示例):
@Aspect
@Component
@Slf4j
public class LogAspect {
@Autowired
private IXlOperLogService operLogService;
/**
* 处理完请求后执行
* @param joinPoint 切点
*/
@AfterReturning(pointcut = "@annotation(controllerLog)", returning = "jsonResult")
public void doAfterReturnibng(JoinPoint joinPoint, Log controllerLog, Object jsonResult) {
handleLog(joinPoint, controllerLog, null, jsonResult);
}
protected void handleLog(final JoinPoint joinPoint, Log controllerLog, final Exception e, Object jsonResult) {
try {
// 获取当前的用户
JwtUser loginUser = SecurityUtils.getLoginUser();
// 日志记录
XlOperLog operLog = new XlOperLog();
operLog.setStatus(0);
// 请求的IP地址
String iP = ServletUtil.getClientIP(ServletUtils.getRequest());
if ("0:0:0:0:0:0:0:1".equals(iP)) {
iP = "127.0.0.1";
}
operLog.setOperIp(iP);
operLog.setOperUrl(ServletUtils.getRequest().getRequestURI());
if (loginUser != null) {
operLog.setOperName(loginUser.getUsername());
}
if (e != null) {
operLog.setStatus(1);
operLog.setErrorMsg(StringUtils.substring(e.getMessage(), 0, 2000));
}
// 设置方法名称
String className = joinPoint.getTarget().getClass().getName();
String methodName = joinPoint.getSignature().getName();
operLog.setMethod(className "." methodName "()");
operLog.setRequestMethod(ServletUtils.getRequest().getMethod());
operLog.setOperTime(new Date());
// 处理设置注解上的参数
getControllerMethodDescription(joinPoint, controllerLog, operLog, jsonResult);
// 保存数据库
operLogService.save(operLog);
} catch (Exception exp) {
log.error("异常信息:{}", exp.getMessage());
exp.printStackTrace();
}
}
/**
* 获取注解中对方法的描述信息 用于Controller层注解
* @param log 日志
* @param operLog 操作日志
* @throws Exception
*/
public void getControllerMethodDescription(JoinPoint joinPoint, Log log, XlOperLog operLog, Object jsonResult) throws Exception {
// 设置操作业务类型
operLog.setBusinessType(log.businessType().ordinal());
// 设置标题
operLog.setTitle(log.title());
// 是否需要保存request,参数和值
if (log.isSaveRequestData()) {
// 设置参数的信息
setRequestValue(joinPoint, operLog);
}
// 是否需要保存response,参数和值
if (log.isSaveResponseData() && StringUtils.isNotNull(jsonResult)) {
operLog.setJsonResult(StringUtils.substring(JSON.toJSONString(jsonResult), 0, 2000));
}
}
/**
* 获取请求的参数,放到log中
* @param operLog 操作日志
* @throws Exception 异常
*/
private void setRequestValue(JoinPoint joinPoint, XlOperLog operLog) throws Exception {
String requsetMethod = operLog.getRequestMethod();
if (HttpMethod.PUT.name().equals(requsetMethod) || HttpMethod.POST.name().equals(requsetMethod)) {
String parsams = argsArrayToString(joinPoint.getArgs());
operLog.setOperParam(StringUtils.substring(parsams,0,2000));
} else {
Map<?,?> paramsMap = (Map<?,?>) ServletUtils.getRequest().getAttribute(HandlerMapping.URI_TEMPLATE_VARIABLES_ATTRIBUTE);
operLog.setOperParam(StringUtils.substring(paramsMap.toString(),0,2000));
}
}
/**
* 参数拼装
*/
private String argsArrayToString(Object[] paramsArray) {
String params = "";
if (paramsArray != null && paramsArray.length > 0) {
for (Object object : paramsArray) {
// 不为空 并且是不需要过滤的 对象
if (StringUtils.isNotNull(object) && !isFilterObject(object)) {
Object jsonObj = JSON.toJSON(object);
params = jsonObj.toString() " ";
}
}
}
return params.trim();
}
/**
* 判断是否需要过滤的对象。
* @param object 对象信息。
* @return 如果是需要过滤的对象,则返回true;否则返回false。
*/
@SuppressWarnings("rawtypes")
public boolean isFilterObject(final Object object) {
Class<?> clazz = object.getClass();
if (clazz.isArray()) {
return clazz.getComponentType().isAssignableFrom(MultipartFile.class);
} else if (Collection.class.isAssignableFrom(clazz)) {
Collection collection = (Collection) object;
for (Object value : collection) {
return value instanceof MultipartFile;
}
} else if (Map.class.isAssignableFrom(clazz)) {
Map map = (Map) object;
for (Object value : map.entrySet()) {
Map.Entry entry = (Map.Entry) value;
return entry.getValue() instanceof MultipartFile;
}
}
return object instanceof MultipartFile || object instanceof HttpServletRequest
|| object instanceof HttpServletResponse || object instanceof BindingResult;
}
}4. 标注在接口上
将自定义注解标注在需要记录操作日志的接口上,代码如下(示例):
@Log(title = "代码生成", businessType = BusinessType.GENCODE)
@ApiOperation(value = "批量生成代码")
@GetMapping("/download/batch")
public void batchGenCode(HttpServletResponse response, String tables) throws IOException {
String[] tableNames = Convert.toStrArray(tables);
byte[] data = genTableService.downloadCode(tableNames);
genCode(response, data);
}5. 实现的效果
执行相关操作就会记录日志,记录了一些基础信息存在数据表里。

总结
到此这篇关于Java SpringBoot项目如何优雅的实现操作日志记录的文章就介绍到这了,更多相关SpringBoot操作日志记录内容请搜索Devmax以前的文章或继续浏览下面的相关文章希望大家以后多多支持Devmax!