1.什么是Axios
Axios是一个开源的可以用在浏览器端和Node JS的异步通信框架, 她的主要作用就是实现AJAX异步通信,其功能特点如下:
- 从浏览器中创建
XMLHttpRequests - 从node.js创建http请求
- 支持Promise API[JS中链式编程]
- 拦截请求和响应
- 转换请求数据和响应数据
- 取消请求
- 自动转换JSON数据
- 客户端支持防御XSRF(跨站请求伪造)
GitHub:https://github.com/axios/axios
中文文档:http://www.axios-js.com/
2、为什么要使用Axios
由于Vue.js是一个视图层框架并且作者(尤雨溪) 严格准守SoC(关注度分离原则)所以Vue.js并不包含AJAX的通信功能, 为了解决通信问题, 作者单独开发了一个名为vue-resource的插件, 不过在进入2.0版本以后停止了对该插件的维护并推荐了Axios框架。少用jQuery, 因为它操作Dom太频繁!
3、第一个Axios应用程序
咱们开发的接口大部分都是采用JSON格式, 可以先在项目里模拟一段JSON数据, 数据内容如下:创建一个名为data.json的文件并填入上面的内容, 放在项目的根目录下
{
"name": "狂神说Java",
"url": "https://blog.kuangstudy.com",
"page": 1,
"isNonProfit": true,
"address": {
"street": "含光门",
"city": "陕西西安",
"country": "中国"
},
"links": [
{
"name": "bilibili",
"url": "https://space.bilibili.com/95256449"
},
{
"name": "狂神说Java",
"url": "https://blog.kuangstudy.com"
},
{
"name": "百度",
"url": "https://www.baidu.com/"
}
]
}测试代码
<!DOCTYPE html>
<html lang="en" xmlns:v-binf="http://www.w3.org/1999/xhtml">
<head>
<meta charset="UTF-8">
<title>Title</title>
<!--v-cloak 解决闪烁问题-->
<style>
[v-cloak]{
display: none;
}
</style>
</head>
<body>
<div id="vue">
<div>地名:{{info.name}}</div>
<div>地址:{{info.address.country}}--{{info.address.city}}--{{info.address.street}}</div>
<div>链接:<a v-binf:href="info.url" target="_blank">{{info.url}}</a> </div>
</div>
<!--引入js文件-->
<script src="https://cdn.jsdelivr.net/npm/vue@2.5.21/dist/vue.min.js"></script>
<script src="https://unpkg.com/axios/dist/axios.min.js"></script>
<script type="text/javascript">
var vm = new Vue({
el:"#vue",
//data:属性:vm
data(){
return{
info:{
name:null,
address:{
country:null,
city:null,
street:null
},
url:null
}
}
},
mounted(){//钩子函数
axios
.get('data.json')
.then(response=>(this.info=response.data));
}
});
</script>
</body>
</html>说明:
1.在这里使用了v-bind将a:href的属性值与Vue实例中的数据进行绑定
2.使用axios框架的get方法请求AJAX并自动将数据封装进了Vue实例的数据对象中我们在data中
3.的数据结构必须和Ajax响应回来的数据格式匹配!
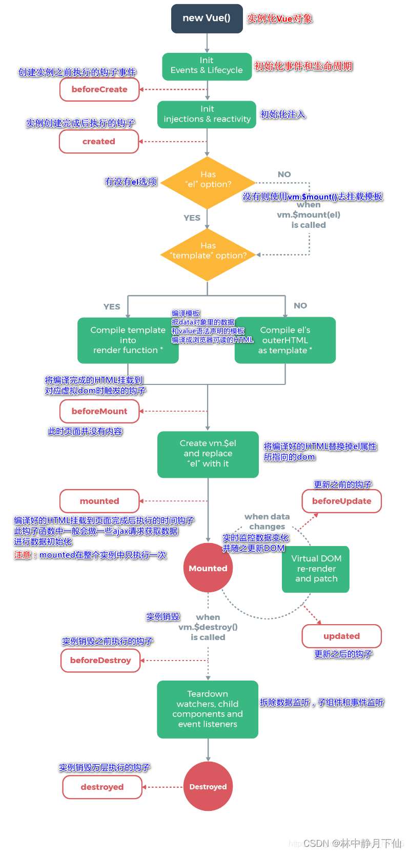
4、Vue的生命周期
官方文档:https://cn.vuejs.org/v2/guide/instance.html#生命周期图示
Vue实例有一个完整的生命周期,也就是从开始创建初女台化数据、编译模板、挂载DOM、渲染一更新一渲染、卸载等一系列过程,我们称这是Vue的生命周期。通俗说就是Vue实例从创建到销毁的过程,就是生命周期。
在Vue的整个生命周期中,它提供了一系列的事件,可以让我们在事件触发时注册JS方法,可以让我们用自己注册的JS方法控制整个大局,在这些事件响应方法中的this直接指向的是Vue的实例。

总结
本篇文章就到这里了,希望能够给你带来帮助,也希望您能够多多关注Devmax的更多内容!