1. 背景
之前我们对Spring Boot做了研究讲解,我们知道怎么去集成配置, 知道它如何启动, 如何实现自动化配置,那么它如何接收并处理外部请求, 具体原理是怎样, 又要流转哪些关键环节? filter,interceptor, view是在哪调用, 处理顺序是怎样?Spring Boot 和Spring MVC以及内置容器又是怎样的作用关系? 这里我们作具体剖析研究。
2. Spring Boot 的请求处理流程设计
整理处理流程:

从流程图可以看到, 从内嵌的服务器接收请求到Spring Web包的处理, 再调用Spring MVC框架, 最后再到自定义的Controller。经过层层处理, 我们接下来再研究具体的处理机制。
UML关系图:

从UML图中可以看到, 层级较为复杂, 主要关注两个层面:
一是继承GenericWebApplicationContext类,具备上下文BEAN的管理能力;
另外是实现ConfigurableWebServerApplicationContext接口, 具备上下文配置能力。
3. Servlet服务模式请求流程分析
3.1 ServletWebServerApplicationContext分析
Spring Boot启动时,会判断应用服务类型, 有两种, 一种是Servlet服务, 另一种是Reactive响应式服务。ServletWebServerApplicationContext就是Servlet服务核心实现类。
它实现 ConfigurableWebServerApplicationContext 接口,继承 GenericWebApplicationContext 类:
public interface ConfigurableWebServerApplicationContext
extends ConfigurableApplicationContext, WebServerApplicationContext {
/**
* 设置服务的命名空间
*/
void setServerNamespace(String serverNamespace);
}继承ConfigurableApplicationContext, WebServerApplicationContext两个接口, 并定义setServerNamespace接口, 设置服务的命名空间。
看下WebServerApplicationContext源码:
public interface WebServerApplicationContext extends ApplicationContext {
/**
* 获取WebServer管理对象
*/
WebServer getWebServer();
/**
* 获取服务的命名空间
*/
String getServerNamespace();
}webServer是一个服务管理接口, 包含服务的启动与停止管理功能。
ServletWebServerApplicationContext 的构造方法:
/**
* 默认构造方法
*/
public ServletWebServerApplicationContext() {
}
/**
* 指定beanFactory的构造方法
*/
public ServletWebServerApplicationContext(DefaultListableBeanFactory beanFactory) {
super(beanFactory);
}支持传递指定beanFactory进行对象初始化。
ServletWebServerApplicationContext 的refresh方法:
@Override
public final void refresh() throws BeansException, IllegalStateException {
try {
// 由父类方法初始化Spring上下文
super.refresh();
}
catch (RuntimeException ex) {
// 如果异常, 停止WebServer启动并释放资源
stopAndReleaseWebServer();
throw ex;
}
}refresh()方法, 可以参考【Spring Boot启动流程】第一章的3.2.4章节第12点说明, 里面做了具体说明, 就不再赘述。
ServletWebServerApplicationContext 的createWebServer方法:
private void createWebServer() {
WebServer webServer = this.webServer;
// 获取ServletContext上下文
ServletContext servletContext = getServletContext();
if (webServer == null && servletContext == null) {
// 如果为空, 则进行初始化创建
ServletWebServerFactory factory = getWebServerFactory();
this.webServer = factory.getWebServer(getSelfInitializer());
}
else if (servletContext != null) {
try {
// 如果不为空,则直接启动
getSelfInitializer().onStartup(servletContext);
}
catch (ServletException ex) {
throw new ApplicationContextException("Cannot initialize servlet context", ex);
}
}
// 初始化属性资源配置信息
initPropertySources();
}ServletWebServerApplicationContext 的selfInitialize方法:
private void selfInitialize(ServletContext servletContext) throws ServletException {
// 将ServeltContext设置为WebApplicationContext相关属性
prepareWebApplicationContext(servletContext);
// 注册ApplicationScope作用域
registerApplicationScope(servletContext);
// 注册环境变量中的bean信息, 在BeanFactory中也可以获得servletContext上下文信息
WebApplicationContextUtils.registerEnvironmentBeans(getBeanFactory(), servletContext);
for (ServletContextInitializer beans : getServletContextInitializerBeans()) {
// 设置Bean在ServletContext加载完毕后进行初始化
beans.onStartup(servletContext);
}
}ServletWebServerApplicationContext 的finishRefresh方法:
@Override
protected void finishRefresh()
// 完成刷新逻辑处理, 比如清除缓存, 发布刷新事件等
super.finishRefresh();
// 启动WebServer
WebServer webServer = startWebServer();
if (webServer != null)
// 发布WebServer初始化完成事件
publishEvent(new ServletWebServerInitializedEvent(webServer, this));
}
}以上是整个Servlet模式服务的启动流程, ServletWebServerApplicationContext作为核心处理类,介绍了主要方法的处理逻辑 。
3.2 Servlet服务模式之请求流程具体分析
Spring Boot 是基于MVC做的封装,先看下Spring MVC的处理流程:

Spring Boot 默认是采用Tomcat作为容器, WebServer的实现类为TomcatWebServer, start启动方法:
@Override
public void start() throws WebServerException {
// 增加同步锁
synchronized (this.monitor) {
if (this.started) {
// 如果启动, 则直接返回
return;
}
try {
//处理tomcat的Connectors连接配置信息, 就是tomcat得xml配置得Connector信息
addPreviouslyRemovedConnectors();
Connector connector = this.tomcat.getConnector();
if (connector != null && this.autoStart) {
// 如果存在Connector, 且为自动启动, 设置Tomcat的内置上下文延迟处理(服务成功启动后执行)
performDeferredLoadOnStartup();
}
// 检查配置的Connectors是否已经启动, 避免冲突
checkThatConnectorsHaveStarted();
this.started = true;
logger.info("Tomcat started on port(s): " getPortsDescription(true) " with context path '"
getContextPath() "'");
}
catch (ConnectorStartFailedException ex) {
// 出现异常, 静默停止
stopSilently();
throw ex;
}
catch (Exception ex) {
if (findBindException(ex) != null) {
throw new PortInUseException(this.tomcat.getConnector().getPort());
}
throw new WebServerException("Unable to start embedded Tomcat server", ex);
}
finally {
// 获取TOMCAT内置上下文
Context context = findContext();
// 解除与classloader类加载器的绑定关系
ContextBindings.unbindClassLoader(context, context.getNamingToken(), getClass().getClassLoader());
}
}
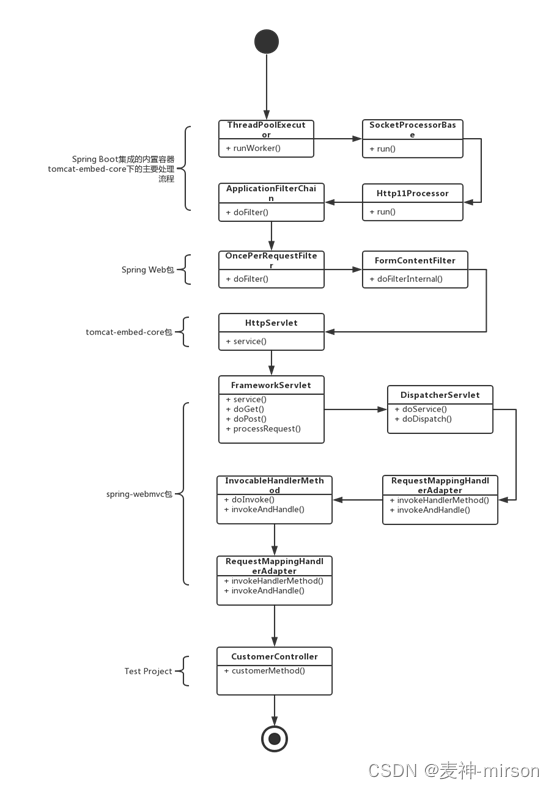
}Web接口调用栈关系:
我们编写一个测试的Web接口, 看下其调用栈结构:

调用栈关系可以看到, 从tomcat的httpServlet接收到请求, 交给Spring MVC的DispatchServlet处理, 再分到我们自定义的WEB接口, 我们经常定义的过滤器Filter, 在进入httpServlet之前已经被处理。
DispatcherServlet的doService方法
我们查看下核心的, 请求分发处理流程:
@Override
protected void doService(HttpServletRequest request, HttpServletResponse response) throws Exception
// LOG日志记录请求信息
logRequest(request);
// 记录Request级别作用域的请求变量信息, 必须要开启INCLUDE_REQUEST_URI_ATTRIBUTE属性
Map<String, Object> attributesSnapshot = null;
if (WebUtils.isIncludeRequest(request)) {
attributesSnapshot = new HashMap<>();
Enumeration<?> attrNames = request.getAttributeNames();
while (attrNames.hasMoreElements()) {
String attrName = (String) attrNames.nextElement();
if (this.cleanupAfterInclude || attrName.startsWith(DEFAULT_STRATEGIES_PREFIX)) {
attributesSnapshot.put(attrName, request.getAttribute(attrName));
}
}
}
// 设置context上下文信息
request.setAttribute(WEB_APPLICATION_CONTEXT_ATTRIBUTE, getWebApplicationContext());
// 设置locale区域信息
request.setAttribute(LOCALE_RESOLVER_ATTRIBUTE, this.localeResolver);
// 设置theme解析器
request.setAttribute(THEME_RESOLVER_ATTRIBUTE, this.themeResolver);
// 设置theme源信息
request.setAttribute(THEME_SOURCE_ATTRIBUTE, getThemeSource());
// 设置flashmap信息, FlashMap 是传递重定向参数的时候要用到的一个类
if (this.flashMapManager != null) {
FlashMap inputFlashMap = this.flashMapManager.retrieveAndUpdate(request, response);
if (inputFlashMap != null) {
request.setAttribute(INPUT_FLASH_MAP_ATTRIBUTE, Collections.unmodifiableMap(inputFlashMap));
}
request.setAttribute(OUTPUT_FLASH_MAP_ATTRIBUTE, new FlashMap());
request.setAttribute(FLASH_MAP_MANAGER_ATTRIBUTE, this.flashMapManager);
}
try {
// 分发请求, 对请求做真正的逻辑处理
doDispatch(request, response);
}
finally {
// 判断是否异步处理请求
if (!WebAsyncUtils.getAsyncManager(request).isConcurrentHandlingStarted()) {
// 上面初始化设置attributesSnapshot, 这里如果有记录, 做还原处理
if (attributesSnapshot != null) {
restoreAttributesAfterInclude(request, attributesSnapshot);
}
}
}
}DispatcherServlet的doDispatch方法
doDispatch方法负责请求分发处理, 内部会找到我们定义的处理器, 负责处理具体的请求逻辑。
protected void doDispatch(HttpServletRequest request, HttpServletResponse response) throws Exception {
// 定义初始变量
HttpServletRequest processedRequest = request;
HandlerExecutionChain mappedHandler = null;
boolean multipartRequestParsed = false;
// 获取Web异步请求管理器
WebAsyncManager asyncManager = WebAsyncUtils.getAsyncManager(request);
try {
ModelAndView mv = null;
Exception dispatchException = null;
try {
// 检查请求是否为form-multipart提交类型,我们常见的文件上传就是采用此类型
processedRequest = checkMultipart(request);
// 如果是multipart该类型, 通过MultipartResolver解析
multipartRequestParsed = (processedRequest != request);
// 获取当前请求的映射处理器, 也就是自定义的controller, 如果没有找到, 则返回, 不做下面逻辑处理
mappedHandler = getHandler(processedRequest);
if (mappedHandler == null) {
noHandlerFound(processedRequest, response);
return;
}
// 根据映射处理器, 获取处理适配器(实际为RequestMappingHandlerAdapter)
HandlerAdapter ha = getHandlerAdapter(mappedHandler.getHandler());
// 获取请求类型,包含GET,HEAD,POST,PUT,PATCH,DELETE,OPTIONS等
String method = request.getMethod();
// 判断是否为GET类型
boolean isGet = "GET".equals(method);
if (isGet || "HEAD".equals(method)) {
// 获取上次请求修改标记, 如果没有修改, 默认返回-1
long lastModified = ha.getLastModified(request, mappedHandler.getHandler());
if (new ServletWebRequest(request, response).checkNotModified(lastModified) && isGet) {
return;
}
}
// 在进入处理器之前, 先要判断有没设置拦截器, 如果有, 进入拦截器的前置处理逻辑, 默认有ResourceUrlProviderExposingInterceptor等拦截器
if (!mappedHandler.applyPreHandle(processedRequest, response)) {
return;
}
// 这里就是真正调用处理器, 也就是我们在controller中定义的方法
mv = ha.handle(processedRequest, response, mappedHandler.getHandler());
// 异步处理判断
if (asyncManager.isConcurrentHandlingStarted()) {
return;
}
// 判断有没采用ModelAndView返回, 并进行对应设置
applyDefaultViewName(processedRequest, mv);
// 这里是拦截器的后置处理逻辑, 如果有匹配设置, 则会进行调用处理
mappedHandler.applyPostHandle(processedRequest, response, mv);
}
catch (Exception ex) {
dispatchException = ex;
}
catch (Throwable err) {
// As of 4.3, we're processing Errors thrown from handler methods as well,
// making them available for @ExceptionHandler methods and other scenarios.
dispatchException = new NestedServletException("Handler dispatch failed", err);
}
// 设置分发处理结果, 如果处理器的执行出现异常,会根据设置做对应渲染; 如果有设置视图, 则会进行渲染解析
processDispatchResult(processedRequest, response, mappedHandler, mv, dispatchException);
}
catch (Exception ex) {
triggerAfterCompletion(processedRequest, response, mappedHandler, ex);
}
catch (Throwable err) {
triggerAfterCompletion(processedRequest, response, mappedHandler,
new NestedServletException("Handler processing failed", err));
}
finally {
// 异步请求标记处理
if (asyncManager.isConcurrentHandlingStarted()) {
// Instead of postHandle and afterCompletion
if (mappedHandler != null) {
mappedHandler.applyAfterConcurrentHandlingStarted(processedRequest, response);
}
}
else {
//如果采用multipart类型提交, 会做一些清除工作, 比如上传文件缓存等
if (multipartRequestParsed) {
cleanupMultipart(processedRequest);
}
}
}
}通过以上分析, 我们可以了解到Servlet模式服务的请求流程, 重点是DispatcherServlet的doDispatch方法,要了解一个请求进入之前所做的事情, 请求处理完成之后所做的事情, 以及对于filter, interceptor执行顺序这些都要清楚, 可以帮助我们更好的运用, 以及排查请求过程中出现的问题。
4. Reactive服务模式请求流程分析
4.1 ReactiveWebServerApplicationContext分析
ReactiveWebServerApplicationContext为响应式服务容器管理, 是提供Reactive Web环境的Spring 容器。 Spring WebFlux应用就采用ReactiveWebServerApplicationContext实现, ReactiveWebServerApplicationContext与ServletWebServerApplicationContext 的实现类似, 都是由SpringBoot统一封装设计, 总体处理流程基本一致。
ReactiveWebServerApplicationContext 构造方法
public class ReactiveWebServerApplicationContext extends GenericReactiveWebApplicationContext
implements ConfigurableWebServerApplicationContext {
// 服务管理类, 包含服务启动与停止, 以及请求handler处理
private volatile ServerManager serverManager;
// 服务命名空间
private String serverNamespace;
/**
* 默认构造方法
*/
public ReactiveWebServerApplicationContext() {
}
/**
* 指定beanFactory的构造方法
*/
public ReactiveWebServerApplicationContext(DefaultListableBeanFactory beanFactory) {
super(beanFactory);
}ReactiveWebServerApplicationContext#ServerManager内部类:
/**
* 服务管理类
*/
static final class ServerManager implements HttpHandler {
// WebServer服务
private final WebServer server;
// 是否懒加载
private final boolean lazyInit;
// Http Handler请求处理器
private volatile HttpHandler handler;
// 构造方法, 注入serverFactory与延迟加载标记
private ServerManager(ReactiveWebServerFactory factory, boolean lazyInit) {
this.handler = this::handleUninitialized;
this.server = factory.getWebServer(this);
this.lazyInit = lazyInit;
}
// 处理未初始化的请求, 暂未实现
private Mono<Void> handleUninitialized(ServerHttpRequest request, ServerHttpResponse response) {
throw new IllegalStateException("The HttpHandler has not yet been initialized");
}
// 重载方法, 处理Web请求
@Override
public Mono<Void> handle(ServerHttpRequest request, ServerHttpResponse response) {
return this.handler.handle(request, response);
}
public HttpHandler getHandler() {
return this.handler;
}
// 获取ServerManager服务管理类
public static ServerManager get(ReactiveWebServerFactory factory, boolean lazyInit) {
return new ServerManager(factory, lazyInit);
}
// 获取WebServer服务
public static WebServer getWebServer(ServerManager manager) {
return (manager != null) ? manager.server : null;
}
// 通过serverManager启动服务
public static void start(ServerManager manager, Supplier<HttpHandler> handlerSupplier) {
if (manager != null && manager.server != null) {
manager.handler = manager.lazyInit ? new LazyHttpHandler(Mono.fromSupplier(handlerSupplier))
: handlerSupplier.get();
manager.server.start();
}
}
// 通过serverManager停止服务
public static void stop(ServerManager manager) {
if (manager != null && manager.server != null) {
try {
manager.server.stop();
}
catch (Exception ex) {
throw new IllegalStateException(ex);
}
}
}
}ReactiveWebServerApplicationContext#startReactiveWebServer方法:
private WebServer startReactiveWebServer() {
ServerManager serverManager = this.serverManager;
// 启动WebServer, 从BeanFactory中获取HttpHandler
ServerManager.start(serverManager, this::getHttpHandler);
// 获取返回WebServer
return ServerManager.getWebServer(serverManager);
}
查看getHttpHandler方法:
protected HttpHandler getHttpHandler() {
// 获取所有实现HttpHandler接口的实现类
String[] beanNames = getBeanFactory().getBeanNamesForType(HttpHandler.class);
// HttpHandler实现类只能存在一个, 没有配置或多个都会抛出异常
if (beanNames.length == 0) {
//
throw new ApplicationContextException(
"Unable to start ReactiveWebApplicationContext due to missing HttpHandler bean.");
}
// 存在多个, 抛出异常
if (beanNames.length > 1) {
throw new ApplicationContextException(
"Unable to start ReactiveWebApplicationContext due to multiple HttpHandler beans : "
StringUtils.arrayToCommaDelimitedString(beanNames));
}
// 返回HttpHandler
return getBeanFactory().getBean(beanNames[0], HttpHandler.class);
}ReactiveWebServerApplicationContext#onClose方法:
@Override
protected void onClose() {
// 先调用父类方法, 关闭逻辑处理, 目前是空实现
super.onClose();
// 通过ServerManager停止服务
stopAndReleaseReactiveWebServer();
}4.2 webflux服务模式之请求流程具体分析
上面讲解了ReactiveWebServerApplicationContext的代码实现流程, 我们看下webflux服务的请求处理流程。
定义HttpHandler
// 定义Reactive服务的HttpHandler,
@Bean
public HttpHandler httpHandler() {
return WebHttpHandlerBuilder.applicationContext(this.applicationContext)
.build();
}webflux使用的httpHandler类型是HttpWebHandlerAdapter, 创建的webserver为NettyWebServer类型
@Override
public WebServer getWebServer(HttpHandler httpHandler) {
// 创建HTTP SERVER服务
HttpServer httpServer = createHttpServer();
// 定义HTTP HANDLER处理适配器
ReactorHttpHandlerAdapter handlerAdapter = new ReactorHttpHandlerAdapter(
httpHandler);
// 采用Netty作为WebServer实现
return new NettyWebServer(httpServer, handlerAdapter, this.lifecycleTimeout);
}
创建ReactorHttpHandlerAdapter使用的httpHandler就是我们上面定义的WebHttpHandlerBuilder。
当一个请求进来的时候,就是通过ReactorHttpHandlerAdapter的apply()方法然后进入了了HttpWebHandlerAdapter类的handle方法, 再执行DispatcherHandler的handle方法:
public Mono<Void> handle(ServerWebExchange exchange) {
// 校验handlerMappings是否存在
if (this.handlerMappings == null) {
return createNotFoundError();
}
// 响应式操作, 调用Handler实现类处理逻辑, handleResult处理执行结果
return Flux.fromIterable(this.handlerMappings)
.concatMap(mapping -> mapping.getHandler(exchange))
.next()
.switchIfEmpty(createNotFoundError())
.flatMap(handler -> invokeHandler(exchange, handler))
.flatMap(result -> handleResult(exchange, result));
}
通过RequestMappingHandlerMapping找到对应的HandlerMethod(就是我们Controller中对应的方法),然后执行invokeHandler方法:
private Mono<HandlerResult> invokeHandler(ServerWebExchange exchange, Object handler) {
// 校验Handler适配器是否存在
if (this.handlerAdapters != null) {
// 遍历handlerAdapters
for (HandlerAdapter handlerAdapter : this.handlerAdapters) {
// 判断是否支持的适配器类型
if (handlerAdapter.supports(handler)) {
// 处理Handler适配器具体逻辑
return handlerAdapter.handle(exchange, handler);
}
}
}
return Mono.error(new IllegalStateException("No HandlerAdapter: " handler));
}HandlerAdapter是RequestMappingHandlerAdapter,在RequestMappingHandlerAdapter方法中执行了InvocableHandlerMethod的invode方法,然后通过反射执行了Controller中的方法, 最后把Controller方法执行的结果,通过DispatcherHandler中的handlerResult方法,输出返回给调用客户端。
5. 总结
学习研究Spring Boot的请求流程, 理解其内置容器, Spring MVC和自定义controller之间是如何流转处理的, 各自所做的事情, 每个环节的作用, 相互之间的调用关系, 才算是理解和掌握Spring Boot的使用, 在实际工作当中, 可能更多的是停留在使用层面, 但是如果能够对实现原理有进一步认知, 我们才知道更合理的去使用, 以及更高效的去排查使用过程当中出现的各种问题。
到此这篇关于Spring Boot超详细讲解请求处理流程机制的文章就介绍到这了,更多相关Spring Boot请求处理内容请搜索Devmax以前的文章或继续浏览下面的相关文章希望大家以后多多支持Devmax!